Struktury Managerskie™
Gotowe schematy na każdą trudną rozmowę i spotkanie z pracownikami

- 3 Struktury budowania zespołu
- 2 Struktury planowania
- Szablon Macierzy RASCI [BONUS]
- 2 Struktury delegowania
- 3 Struktury monitorujące
- 2 Struktury motywujące
- 6 Struktur korygujących
- Dożywotni dostęp i aktualizacje
997 zł (z VAT)
Czym są Struktury Managerskie™?
Czy w Twojej głowie pojawiają się pytania:
- Jak szybko i skutecznie delegować, żeby zespół dostarczał to, czego chcemy?
- Jak delegować, aby nie uprawiać mikro-zarządzania i mieć czas na swoje zadania?
- Jak egzekwować wykonanie zadania od pracowników, bez ciągłego proszenia się i przypominania?
- Co zrobić, gdy pracownik ciągle dostarcza efekty niezgodne z oczekiwaniami?
- Jak korygować działania pracowników, aby nie poczuli się atakowani i się nie zwolnili?
- Kiedy podjąć decyzję o zwolnieniu, a kiedy dalej korygować działania pracownika?
- Jak motywować pracowników, gdy nie mamy środków na premie, podwyżki i nagrody?
- Jak monitorować i oceniać postępy, żeby pracownik nie czuł nadmiernego stresu?
- Jak przeprowadzić spotkanie zwalniające, aby było profesjonalne mimo silnych emocji?
- Jak przeprowadzić ocenę okresową, która doda pracownikowi motywacji, a nie wzbudzi niepokój?
Jeśli TAK to właśnie po to powstały Struktury Managerskie™!
To gotowe schematy na każdą trudną rozmowę i spotkanie z zespołem, abyś nie musiał/a myśleć o tym jak ją przeprowadzić, tylko zrobić to sprawnie i profesjonalnie!
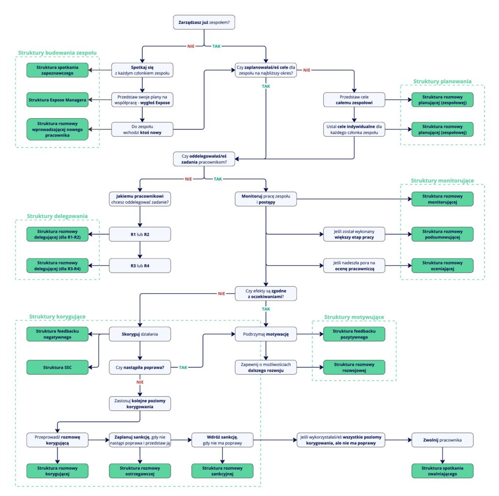
Do czego wykorzystam Struktury?
Struktury budowania zespołu
Korzystasz z nich, gdy wchodzisz do istniejącego już zespołu jako nowy manager lub budujesz go od zera.
Struktura Expose Managera
Kiedy wchodzisz do zespołu jako nowy manager i chcesz przekazać swoje pomysły, cele, wizję i wartości oraz ustalić obowiązujące zasady.
Struktura spotkania zapoznawczego
Gdy chcesz poznać członków nowego zespołu przed wygłoszeniem Expose, aby lepiej się do niego przygotować i zbudować wcześniej relacje oraz poznać bolączki zespołu.
Struktura rozmowy wprowadzającej nowego pracownika
Gdy do zespołu, którym już zarządzasz, wchodzi nowy człowiek i chcesz go zapoznać z zasadami funkcjonowania.
Struktury planowania
Korzystasz z nich, gdy zbierzesz oczekiwania od Zarządu i przekładasz je na cele dla zespołowe i indywidualne.
Struktura rozmowy planującej (indywidualnej)
Kiedy chcesz ustalić indywidualne cele, zadania oraz plany dla członka zespołu, dostosowując je do jego umiejętności i motywacji.
Struktura rozmowy planującej (zespołowej)
Gdy chcesz przedyskutować z zespołem wspólne cele, priorytety oraz podział zadań.
Struktury delegowania
Korzystasz z nich, gdy przekazujesz pracownikom zadania do wykonania. Dzięki nim zespół dowozi to, czego oczekujesz.
Struktura rozmowy delegującej (dla R1-R2)
Kiedy delegujesz zadanie osobie o niskim poziomie kompetencji lub pewności siebie i chcesz przekazać jasne instrukcje i zapewnić wsparcie.
Struktura rozmowy delegującej (dla R3-R4)
Gdy delegujesz zadanie osobie o wyższych kompetencjach i pewności siebie, umożliwiając jej większą samodzielność, ale z zachowaniem kontroli nad rezultatami.
Struktury monitorujące
Korzystasz z nich do śledzenia postępów i oceniania efektów pracy.
Struktura rozmowy monitorującej
Gdy chcesz sprawdzić postęp prac nad zadaniem lub projektem i na bieżąco wsparć pracownika w napotkanych trudnościach.
Struktura rozmowy oceniającej
Gdy przychodzi czas na oceny okresowe i chcesz wspólnie z pracownikiem przedyskutować wyniki oraz wyznaczyć kierunku dalszego rozwoju.
Struktura rozmowy podsumowującej
Kiedy zakończony projekt lub zadanie wymaga analizy działań, wyciągnięcia wniosków oraz wypracowania rekomendacji na przyszłość.
Struktury motywujące
Korzystasz z nich, gdy chcesz wzmocnić motywację w zespole. Szczególnie, gdy nie masz budżetu na premie, podwyżki i nagrody.
Struktura feedbacku pozytywnego
Gdy chcesz docenić konkretne osiągnięcia i zachowania pracownika, aby wzmocnić jego motywację i podkreślić dobre praktyki.
Struktura rozmowy rozwojowej
W sytuacji, gdy chcesz wspierać rozwój pracownika, pomagając mu odkrywać mocne strony, cele oraz obszary do poprawy, aby skutecznie podnieść jego kompetencje.
Struktury korygujące
Korzystasz z nich, gdy efekty pracy nie są zgodne z oczekiwaniami. Prowadzą Cię one przez 4 poziomy korygowania, przed podjęciem decyzji o zwolnieniu danej osoby.
Struktura feedbacku negatywnego
Kiedy chcesz zwrócić uwagę na konkretne działania lub zachowania wymagające poprawy, zachowując przy tym szacunek i otwartość na dialog.
Struktura SSC
Służy do udzielania krótkiego i konkretnego feedbacku - skuteczna w korygowaniu błędów.
Struktura rozmowy korygującej
Kiedy chcesz omówić z pracownikiem powtarzające się problemy lub odstępstwa od standardów, aby wspólnie wypracować plan naprawczy.
Struktura rozmowy ostrzegawczej
Gdy nieprawidłowe zachowania powtarzają się i wymagają poważniejszej interwencji - celem jest jasne ustalenie konsekwencji oraz zobowiązań.
Struktura rozmowy sankcyjnej
W przypadku, gdy niezbędne jest nałożenie sankcji za niedotrzymanie wcześniej ustalonych standardów - rozmowa, której celem jest ustalenie ostatecznych konsekwencji.
Struktura spotkania zwalniającego
Kiedy decyzja o zakończeniu współpracy jest ostateczna, struktura pomaga przeprowadzić rozmowę z szacunkiem i profesjonalizmem, przedstawiając niezbędne informacje i kroki.
Jakie Struktury znajdziesz w środku?
- Struktury budowania zespołu
- Struktura Expose Managera
- Struktura spotkania zapoznawczego
- Struktura rozmowy wprowadzającej nowego pracownika
- Struktury planowania
- Struktura rozmowy planującej (indywidualnej)
- Struktura rozmowy planującej (zespołowej)
- Szablon macierzy RASCI [bonus]
- Struktury delegowania
- Struktura rozmowy delegującej (dla R1-R2)
- Struktura rozmowy delegującej (dla R3-R4)
- Struktury monitorujące
- Struktura rozmowy monitorującej
- Struktura rozmowy oceniającej
- Struktura rozmowy podsumowującej
- Struktury motywujące
- Struktura feedbacku pozytywnego
- Struktura rozmowy rozwojowej
- Struktury korygujące
- Struktura feedbacku negatywnego
- Struktura SSC
- Struktura rozmowy korygującej
- Struktura rozmowy ostrzegawczej
- Struktura rozmowy sankcyjnej
- Struktura spotkania zwalniającego
Kilka słów o autorze Struktur
Cześć, miło Cię poznać! Z tej strony Marcin Fester.
Jako trener biznesowy skupiam się na tworzeniu procesów, schematów, struktur, które zapewniają szybkie i powtarzalne efekty.
W każdym moim szkoleniu znajdziesz chronologiczny proces, a także konkretną i praktyczną wiedzę, którą uzupełniam teorią tylko, gdy to konieczne.
Moim celem jest dostarczenie narzędzi, które od razu można wdrożyć w codziennej pracy, eliminując chaos i przypadkowość.
– Marcin Fester
- Założyciel i Prezes Zarządu Profengo
- 8 lat doświadczenia jako przedsiębiorca
- 5 lat doświadczenia managerskiego
- 2 lata jako manager C-level (CPO)
- 7 lat doświadczenia trenerskiego
- Akredytowany Trener i Mówca Brian Tracy International
- ponad 1000 przeszkolonych osób
- ponad 100 przygotowanych szkoleń


Sukces zaczyna się, gdy pomagamy go osiągnąć innym
Marcin Fester
Często zadawane pytania
Od razu po opłaceniu dostępu otrzymasz dostęp do platformy szkoleniowej, a w niej znajdziesz wszystkie kursy i materiały.
Loginem jest Twój adres mailowy podany w zamówieniu a hasło ustawiasz na stronie: Reset hasła
Tak, możesz otrzymać fakturę VAT 23%. Wystarczy, że przy zamówieniu podasz NIP firmy. Pozostałe dane dotyczą uczestnika kursu – dane do faktury pobiorę z GUS po NIPie 😉
Tak, a na dodatek nawet na raty 0%! Nie poniesiesz żadnych dodatkowych kosztów rozkładając zakup na 5 lub 10 rat.
Przy zamówieniu wybierz opcję płatności: Raty 0% (PayU) lub TubaPay.
Materiały są dostępne dożywotnio.
Odbierz swój egzemplarz Struktur

- 3 Struktury budowania zespołu
- 2 Struktury planowania
- Szablon Macierzy RASCI [BONUS]
- 2 Struktury delegowania
- 3 Struktury monitorujące
- 2 Struktury motywujące
- 6 Struktur korygujących
- Dożywotni dostęp i aktualizacje